深陷自燃风波 安克充电宝已被机场禁携 官方应对方案来了
安克充电宝陷入自燃风波,已被部分机场列为禁携物品,针对此事件,官方迅速应对,正在调查充电宝自燃原因,同时采取措施解决此问题,目前尚未明确具体解决方案,但官方正在积极应对此事,以保障消费者的安全,摘要字数控制在100-200字以内。
6月25日消息,近日,安克充电宝因自燃风险召回事件持续引发公众关注,多地机场已对相关型号充电宝采取禁携措施。
面对用户在出行安检中遇到的困扰,安克官方发布应对方案,为用户提供解决方案。
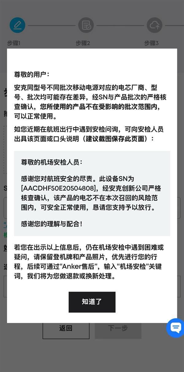
安克官方表示,同型号不同批次的移动电源,对应的电芯厂商、型号、批次均可能存在差异。用户可通过SN与产品批次的严格核查,确认自己使用的产品是否处于受影响范围。
若经核查,产品不在受影响批次范围内,则可正常使用。
针对近期有出行需求的用户,可能在航班安检时遇到问询。为此,官方提供了SN编号及正常使用说明,建议截图向安检人员展示。
安克表示,若用户在出示上述信息后,仍在机场安检中遭遇困难或存在疑问,保留好登机牌和产品照片,优先完成行程。后续可通过 "Anker售后",输入 "机场安检"关键词,安克将为用户进行退款或换新处理。
此次安克充电宝自燃风波,不仅关乎品牌声誉,也切实影响着消费者的日常使用和出行体验。
安克官方给出的应对方案,在一定程度上缓解了用户的焦虑,但后续能否高效处理用户诉求,重新赢回消费者信任,仍有待市场检验。
